Our Hotline+603 - 8230 0300

fas fa-search

FAQ

1) Q: I have created MeDC@St account. Do I need to apply for establishment licence, medical device registration or both?

 A: All establishments, ie manufacturer, authorised representative (AR), importer and distributor must apply for establishment licence. However, only manufacturer and AR need to apply for medical device registration.

 

2)Q: What is an importer?

A: An importer is a person or company appointed by an AR to import medical devices registered by the AR from

foreign country into Malaysia. An importer shall only import registered medical devices authorized and on behalf

of the AR. An importer shall obtain an establishment licence to conduct its activity

 

3)Q: What is a distributor?

A: A distributor is a person or company appointed by an AR (for medical device manufactured in foreign country) or a manufacturer (for locally manufactured medical device) to further medical devices registered by the AR or the manufacturer into the Malaysian market. A distributor shall only distribute registered medical devices authorized and on behalf of the AR or the manufacturer. A distributor shall obtain an establishment license to conduct its activity.

4) Q: Is there any issue if AR uses different name with the manufacturer? Can we be the brand owner of the medical device?

A: There is no issue if the name of the distributor differs with the name of the manufacturer. However, an AR cannot be the brand owner.

5)Q: What is Good Distribution Practice Medical Devices (GDPMD)?

A: Various people or entities who are responsible for procurement, transportation, delivery, storage, device tracking, installation, commissioning, service, maintenance and calibration, need to be appropriately managed and regulated to ensure safety and performance of medical devices at the point of use. The level of risks associated with these activities may be of similar degree as those in the manufacturing environment and the lack of control over these activities may affect safety and performance of the devices. GDPMD specifies the requirements for a quality management system (QMS) to be established, implemented and maintained by an establishment in carrying out activities in medical device supply-chain to comply with medical device regulatory requirements as stipulated in Act 737 and its subsidiary legislations. GDPMD requires an establishment to demonstrate its ability to maintain quality, safety and performance of medical devices in compliance with the regulatory requirements throughout the supply-chain. The requirement for GDPMD is stipulated as the QMS requirement for those involved in medical device supply chain, namely the AR, importer and distributor as required para 11 of Third Schedule of MDR2012.

 

6)Q: For distributor, what are the differences between the GDPMD and licensing of distributor? Does all the

GDPMD need to be reviewed by the CAB or RA?

A: GDPMD is a requirement for establishment licensing of distributor. It is a type of QMS to ensure the safety

and performance throughout the medical device supply chain. The GDPMD will be assessed and certified by

the CAB. The certificate issued by the CAB shall be submitted as part of the requirements for establishment

license application.

 

7) Q: Is all the information about manufacturers, distributors and importers confidential?

 A: Only certain non-confidential information on licensed establishments and registered medical devices will be made available for public access. Sections 67, 68 and 69 of Act 737 and Regulations 21 and 22 of MDR2012 give the provisions on how the Authority shall handle the information.

 

8) Q: Does tendering agent need to have establishment license?

A: No, as long as they do not involve in any activities related to distribution. Tendering agent are strictly for the purpose of procurement with the government hospital

9) Q : For tendering purpose, the hospital put in requirement that it is a must to attached MDA certificate, or the tender will be rejected.

A:You may asked for the copy of establishment licensing certificate directly from your manufacturer/ Authorized representative (AR) / distributor. It is a requirement for Ministry of Health procurement division to ascertain that this products are from a licensed establishment and registered. MDA will not provide any letter for tendering agent. If they are still facing a problem, the tendering agent may call directly to MDA.

 

10) Q :If we submit the audit report (ISO 13485) from SGS (UK) our Notified Body, why this is not accepted by MDA?

A: Requirement for CAB recognition must be from a local CAB in Malaysia that are registered under Section 10, Act 737.

11)Q : Now we contract out our product manufacturing. With our brand, we already in the process of getting GDPMD. Do we need ISO 13485?

A : For manufacturer, it is required to have ISO 13485, not GDPMD

12) Q:We applied/register MDA under enterprise, but upgraded to Sdn. Bhd.

A:Please write an official letter to MDA to notify us on this

13) Q:What are conditions set by MDA for provisional GDPMD certificate issued by CAB?

A : Establishment can apply establishment license once they get provisional certificates. Establishment need to update MDA once they get full certificates.

14) Q: As appointed representative, our distributor is not registered, can we be penalized for supplying our product to them?

A: If the distributor is not licensed, then, as AR, you are responsible to not appoint the establishment as your distributor.

15) Q: Does the authorized representative (AR) require local staff working in the Malaysia office?

A : If our Singapore office staff is handling everything in Singapore, is this acceptable? Answer If the medical device is place in Malaysia market, then it is subjected to Act in Malaysia. AR must have licensed and domicile in Malaysia

16)Q: If the legal manufacturer engage 2 manufacturing sites, how should we register product?

A : MDA will refer to legal manufacturer only.

17) Q: Is online sales regulated? What will be done to online sellers sell products that are not registered?

Answer MDA will take action to the individual involve, not only the establishment under Malaysian act

18) Q :Can I register the Medical Device if my company GDPMD certified scope is not covered the Medical Device category? For example GDPMD covered only dental device but can I register implantable device?

A :No, you have to get the scope for implantable

19) Q:How long or is there a period for establishment license progress?

A:Process output for establishment license for 2015 KPI – 21 working days with complete application

20)Q:Previously we are the distributors and importer for foreign manufacturer for class A Medical Device. However the foreign manufacturer had been bought over by other company oversea and the new company didn’t continue to supply the Medical Device to Malaysia. Can we do placement the available stock to Malaysia market?

A: Yes, you still can do the placement in Malaysia market and the medical device are responsible by the Authorised Representative

21) Q: Do we need to apply many license as Authorised Representative (AR) of we brings products from different foreign manufacturer?

A: AR license can be used to represent many different manufacturer and many products; However, only one (1) product must be represent by one (1) AR

22) Q :How do we notify MDA in terms of changes (E.g. change manufacturing site from one country to another country etc.)?

A:Have to write to MDA and application will be open for changes. In future we will come out with system that will allow changes notification can be done anytime. Currently, write to us and MDA will facilitate for additional necessary changes. If changes of certificate, the latest certificate must be submitted to MDA. E.g. changes of manufacturing sites for GDPMD/ISO 13485, certificate must be submitted to MDA together with the application for amendment.  

 23) Q: Where can we check list of company that has already obtained establishment licence and GDPMD status?

A: The system is still on-going process of upgrading. So, it will be listed on the website once the system is ready.

24) Q: I need more explanation on contract manufacturer because as mention the contract manufacture no need to apply license what criteria describe contract manufacture?

A:Contract manufacturer only doing manufacturing for other brand owner but didn’t own the brand. Criteria for manufacturer: Brand owner; and Do manufacturing activities themselves or outsource to OEM

  1. Q: We are the AR for company A that would like to register x-ray machine. Is there any additional requirement that we need to comply in order to register with MDA? Do we need to register under AELB or MDA?

A:AELB licensed for Act 304 and for MDA, Act 737. For radiation apparatus such as x-ray, it is consider as medical device. Thus, the company need to have a licensed and registered the medical device under MDA.

  1. Q : For a company with 3 plants in 3 separate locations / addresses are all 3 needs to have establishment licence?

A: It can be treated as one and it can be combine in the certification of ISO 13485- during certification process CAB have to access all the plants and covered under 1 certificate

  1. Q :For establishment already in industry for more than 20 years with ISO 13485 by CAB not in list of MDA, but well established in the world, why does the establishment need to re-certificate?

A:Refer to Act 737; Assessment procedure must be carried out by a registered CAB

  1. What are the legal procedure that need to be done as a distributor?

A:Need to have the establishment license. To comply with the requirement you have to get the GDPMD certificate. As a distributor, you need a letter of authorization from the AR or Manufacturer. U also have to keep the distribution record and you will be the first point of complaint and after that you have to pass it to the AR. AR can have many distributor around Malaysia. As a distributor no need to apply product registration. MDA will know what types of product that distributor sell under AR.

  1. Who need to be certified on Good Distribution Practice for Medical Device (GDPMD)?

A: AR, distributor and importer must be certified on GDPMD

  1. Q:Definition of retailer and distributor?

A:The different between retailer and distributor, the AR must appoint you as the distributor whereas for retailer like a pharmacy outlet didn’t need the authorization from AR. Distributor need authorization letter and have a lot of stock. The concept we have in our law is the manufacture can appoint distributor. Whoever appointed, it is a distributor and after distributor is no more. Once distributor distribute to other company that is not distributor

  1. Q: If we do not hold any brand, but just a reseller, what are we categorised as?

A: A part of distributor responsibilities, it must make sure that reseller/retailer is operating with the requirement of the law. For example, they can ask you to certify for GDPMD but not a purpose of obtaining the licence. Distributor must make sure that product safe until it reach to consumer. If anything wrong to the product, the distributor will take the responsibilities. If distributor cannot control the reseller, then the reseller can obtain GDPMD because they will be audited and to ensure the product in a good condition.

  1. Q:How about we sell to central medical store?

A:The product already sold to the user, so the user keeps their stock in the central store; there are not distributor responsibilities anymore. The second level and third level are not covered by the Law.

  1. Q:When a product comes in to Malaysia, how MDA determine the product from an authorized AR? For example, somebody else import the same brand. How MDA control?

A: Definitely one brand for one AR, in future the system will able to know it and alert MDA. At these moment, custom department will know, you have to show a letter to prove that you an AR. We will give a licence and list of products. If you cannot show a letter, custom will hold your goods. If somebody else break the law, they declare that goods not a medical device, you should inform us, then our enforcement will come

  1. Q:New product from new manufacturer, then they want to make us their new AR importer, do we need to apply the whole things?

A: You need to tell us if affect your GDPMD certificate or not, for example previously you are distributing condom, catheter and glove. Suddenly IVD reagent, the requirement for IVD reagent storage and glove will be different so you need to tell us the new GDPMD cover the new product. You have to get confirmation from CAB. CAB will give you report and you need to submit a letter to MDA. Then we will put it in the system your new role.

 

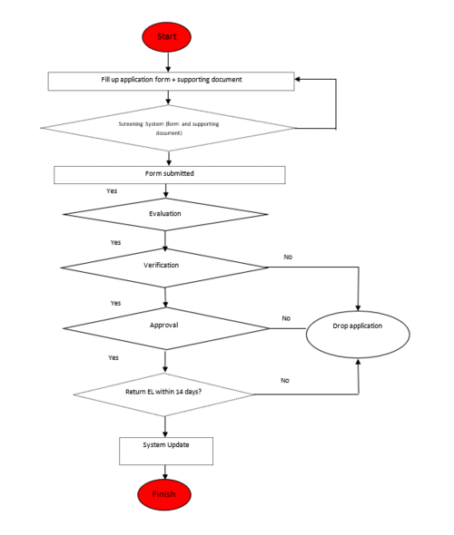
How to Apply for Surrender of Establishment Licence

Introduction

(1) A licensee may, by notice in writing, surrender its licence by forwarding the establishment licence to the Authority.

(2) The surrender of the establishment licence shall take effect upon receipt of the establishment licence and the written notice under subsection (1) by the Authority.

(3) The surrender of an establishment licence under subsection (1) shall be irrevocable.

 

Application

Application for Surrender of Establishment Licence can be made via MeDC@St 2.0

Process Flow for Submitting Surrender Application:-

figure7

 

List of User Manual

No

Title

Download

1.

User Manual of Surrender Application

 

https://medcast.mda.gov.my/manual_frontend

2.

User Manual Video of Surrender  Application

 

https://www.youtube.com/watch?v=128UumwiPz4&list=UUOpUaJOQaCn5LrvAFg0U5lA&index=34

 

 

 

How to Apply for Withdrawal Application

Introduction

Establishment who intends to withdraw or drop the establishment licence application shall submit the withdrawal application via online system Medcast 2.0

Process Flow for Submitting Withdrawal Application:-

figure6

List of User Manual

No

Title

Download

1.

User Manual of Withdrawal Application

 

https://medcast.mda.gov.my/manual_frontend

2.

User Manual Video of Withdrawal Application

 

https://www.youtube.com/watch?v=ZgmdwGukzW4

 

 

 

What is licence condition

SYARAT – SYARAT LESEN ESTABLISMEN

1.0       SYARAT AM

1.1    Kelulusan ini diberi berdasarkan maklumat-maklumat yang telah diterima.

1.2    Pemegang lesen hendaklah mengemukakan segala maklumat dalam tempoh yang ditetapkan apabila diminta oleh Pihak Berkuasa Peranti Perubatan.

1.3    Pemegang lesen hendaklah mematuhi segala arahan yang dikeluarkan oleh Pihak Berkuasa Peranti Perubatan dari semasa ke semasa.

1.4    Pihak Berkuasa Peranti Perubatan berhak untuk membuat lawatan atau pemeriksaan audit ke atas pemegang lesen pada bila-bila masa tanpa dimaklumkan terlebih dahulu.

1.5    Pihak Berkuasa Peranti Perubatan boleh menggantung atau membatalkan Lesen Establismen atau mengambil tindakan undang-undang sekiranya Pemegang lesen gagal mematuhi mana-mana syarat Lesen Establismen.

1.6    Lesen Establismen yang dikeluarkan oleh Pihak Berkuasa Peranti Perubatan tidak boleh dipindah milik.

1.7    Lesen Establismen hendaklah dipamerkan di tempat yang mudah dilihat dan hendaklah dikemukakan sekiranya diminta oleh mana-mana pegawai yang diberi kuasa.

1.8    Pemegang lesen boleh membuat permohonan pembaharuan lesen tidak lewat daripada satu (1) tahun sebelum tamat tempoh lesen.

1.9    Pemegang lesen tidak boleh membenarkan Lesen Establismen disalahgunakan oleh individu/syarikat lain dalam apa-apa cara.

1.10 Pemegang lesen tidak boleh mengimport, mengeksport dan meletakkan dalam pasaran peranti perubatan yang tidak diberi kuasa dari pengilang atau Wakil Diberi Kuasa.

1.11  Sebarang perubahan / pindaan ke atas maklumat lesen hendaklah dimaklumkan dan mendapat kelulusan daripada Pihak Berkuasa.

1.12  Setiap peranti perubatan hendaklah di bawah tanggungjawab satu Wakil Diberi Kuasa sahaja.

1.13  Tempoh sah laku sijil lesen adalah tertakluk kepada tempoh sah laku dan syarat-syarat sijil Sistem Pengurusan Kualiti yang dikeluarkan oleh Badan Penilaian Pematuhan.

1.14  Pemegang Lesen hendaklah melaporkan kepada Pihak Berkuasa sekiranya menerima surat lantikan baru atau surat pembatalan sebagai Wakil Diberi Kuasa, Pengedar atau Pengimport.

1.15 Mana-mana Wakil Diberi Kuasa yang berhasrat untuk mengambil alih pendaftaran sesuatu peranti perubatan yang telah didaftarkan oleh Wakil Diberi Kuasa sebelum ini, hendaklah mendapat persetujuan untuk menukar pemegang pendaftaran daripada Wakil Diberi Kuasa sebelum ini.

 

2.0         TANGGUNGJAWAB PASCAPASARAN

2.1 Pemegang lesen hendaklah menjalankan tanggungjawab pascapasaran ke atas

    peranti perubatan yang dieksport, diimport dan/atau diletakkan dalam pasaran.

2.2   Pemegang lesen hendaklah menjalankan tanggungjawab pascapasaran ke atas

    Peranti perubatan yang dieksport, diimport dan/atau diletakkan dalam pasaran

    walaupun;

                2.2.1 Wakil Diberi Kuasa menamatkan perniagaannya setelah meletakkan Peranti perubatan dalam pasaran, sehingga tamat tempoh jangkahayat peranti perubatan.

                2.2.2     Wakil Diberi Kuasa menamatkan perniagaannya setelah meletakkan Peranti perubatan dalam pasaran sehingga digantikan oleh Wakil Diberi Kuasa yang lain.

                2.2.3     Pembuat tempatan yang telah menamatkan perniagaannya setelah meletakkan peranti perubatan dalam pasaran, sehingga tamat tempoh jangkahayat peranti perubatan.

3.0         PENGGANTUNGAN DAN PEMBATALAN LESEN ESTABLISMEN

3.1 Lesen Establismen akan digantung atau dibatalkan sekiranya didapati Pemegang lesen melakukan kesalahan seperti berikut:

3.1.1    Pemegang lesen tidak mematuhi kehendak dan syarat bagi Perlesenan Establismen di bawah Bahagian III Akta 737 dan Bahagian V Peraturan-Peraturan Peranti Perubatan.

3.1.2    Pemegang lesen didapati meminda Lesen Establismen dengan tujuan menipu atau lain-lain maksud.

3.1.3    Pemegang lesen membenarkan Lesen Establismen disalahgunakan oleh individu/syarikat lain.

4.0         HAK PIHAK BERKUASA

4.1    Lesen Establismen yang dikeluarkan secara manual atau virtual adalah Hak Milik Pihak Berkuasa Peranti Perubatan. Pihak Berkuasa berhak untuk mendapatkan Lesen ini apabila Lesen Establismen dibatalkan.

4.2    Sekiranya berlaku kehilangan atau kerosakan Lesen Establismen, hendaklah dimaklumkan kepada pihak berkuasa dan setiap penggantian lesen akan dikenakan caj perkhidmatan.

5.0     TUGAS DAN TANGGUNGJAWAB

5.1  Pemegang lesen hendaklah mematuhi Akta 737, peraturan-peraturan di bawah akta dan syarat-syarat Lesen Establismen.

 

Establishment Licence Application Status

Search engine for Licensed Establishment (New Application)

Click to search


Registered Medical Devices

Click to search

Medical Device Authority (MDA),
Ministry of Health Malaysia,
Level 6, Prima 9, Prima Avenue II,
Block 3547, Persiaran APEC,
63000 Cyberjaya, Selangor, MALAYSIA

+603 - 8230 0300

Today 982 Yesterday 20404 Week 78423 Month 47041 Visitor Counter: 134506432

  • Last Updated: 03 April 2026.

Copyright © 2023 - 2025 Medical Device Authority
Ministry of Health Malaysia
Best view with Firefox 64 and above, minimum resolution 1366x768

Maximize
Chat Now